Product Summary
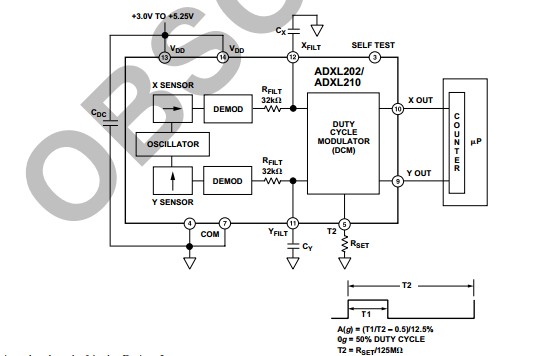
The ADXL202 is a low cost dual axis accelerometer with digital output. The outputs are digital signals whose duty cycles (ratio of pulsewidth to period) are proportional to the acceleration in each of the 2 sensitive axes. These outputs may be measured directly with a microprocessor counter, requiring no A/D converter or glue logic.
Parametrics
ADXL202 absolute maximum ratings: (1)acceleration: 1000g; (2)Vs: -0.3 to 7V; (3)output short circuit duration: indefinite; (4)operating temperature: -55 to 125℃; (5)storage temperature: -65 to 150℃.
Features
ADXL202 features: (1)Duty Cycle Output with User Adjustable Period; (2)Low Power <0.6 mA; (3)Faster Response than Electrolytic, Mercury or Thermal Tilt Sensors; (4)Bandwidth Adjustment with a Single Capacitor Per Axis; (5)5 mg Resolution at 60 Hz Bandwidth; (6)+3 V to +5.25 V Single Supply Operation.
Diagrams


| Image | Part No | Mfg | Description | ![]() |
Pricing (USD) |
Quantity | ||||
|---|---|---|---|---|---|---|---|---|---|---|
![]() |
![]() ADXL202AE |
![]() Analog Devices Inc |
![]() IC ACCELEROMETER LP 8-CLCC |
![]() Data Sheet |
![]() Negotiable |
|
||||
![]() |
![]() ADXL202AE-REEL |
![]() Analog Devices Inc |
![]() IC ACCELER DUAL-AX 2.0G 8PLCC |
![]() Data Sheet |
![]() Negotiable |
|
||||
![]() |
![]() ADXL202AQC-1 |
![]() Analog Devices Inc |
![]() IC ACCELEROMETER LP 14-CERPAK |
![]() Data Sheet |
![]() Negotiable |
|
||||
![]() |
![]() ADXL202AQC-1-REEL |
![]() Analog Devices Inc |
![]() IC ACCELER DUAL-AX 2.0G 14CERPAK |
![]() Data Sheet |
![]() Negotiable |
|
||||
![]() |
![]() ADXL202JQC-1-REEL |
![]() Analog Devices Inc. |
![]() IC ACCELER DUAL-AX 2.0G 14SOIC |
![]() Data Sheet |
![]() Negotiable |
|
||||
![]() |
![]() ADXL202JQC-1 |
![]() Analog Devices Inc. |
![]() IC ACCELEROMETER LP 14-CERPAK |
![]() Data Sheet |
![]() Negotiable |
|
||||
![]() |
![]() ADXL202JE-REEL |
![]() Analog Devices Inc |
![]() IC ACCELER DUAL-AX 2.0G 8PLCC |
![]() Data Sheet |
![]() Negotiable |
|
||||
![]() |
![]() ADXL202JE |
![]() Analog Devices Inc |
![]() IC ACCELEROMETER LP 8-CLCC |
![]() Data Sheet |
![]() Negotiable |
|
||||
(China (Mainland))












