Product Summary
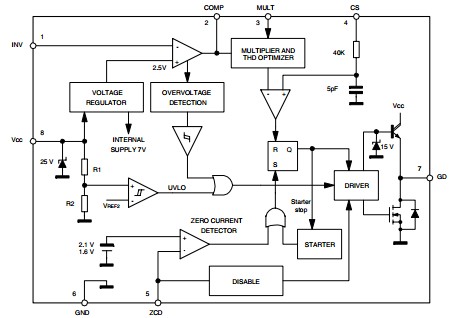
The L6562DTR is a transition-mode PFC controller. Pin-to-pin compatible with the predecessor L6562DTR, it offers improved performance. The highly linear multiplier includes a special circuit, able to reduce AC input current distortion, that allows wide-range-mains operation with an extremely low THD, even over a large load range.
Parametrics
L6562DTR absolute maximum ratings: (1)IC supply voltage: self-limited; (2)analog inputs and outputs: -0.3 to 8V; (3)zero current detector max. current: -50mA; (4)power dissipation: 1W; (5)junction temperature operating range: -40 to 150℃; (6)storage temperature: -55 to 150℃.
Features
L6562DTR features: (1)realised in BCD technology; (2)ultra-low start-up current; (3)disable function; (4)low quiescent current; (5)on-chip filter on current sense; (6)proprietary multiplier design for minimum THD of AC input current.
Diagrams

| Image | Part No | Mfg | Description |  | Pricing (USD) | Quantity | ||||||||||||
|---|---|---|---|---|---|---|---|---|---|---|---|---|---|---|---|---|---|---|
|  |  L6562DTR |  STMicroelectronics |  Power Factor Correction ICs Trans Mode PFC Cont |  Data Sheet |  
 |  | ||||||||||||
| Image | Part No | Mfg | Description |  | Pricing (USD) | Quantity | ||||||||||||
|  |  L6560 |  STMicroelectronics |  Power Factor Correction ICs Wide Input Voltage |  Data Sheet |  Negotiable |  | ||||||||||||
|  |  L6560A |  STMicroelectronics |  Power Factor Correction ICs Wide Input Voltage |  Data Sheet |  Negotiable |  | ||||||||||||
|  |  L6560AD |  STMicroelectronics |  Power Factor Correction ICs Wide Input Voltage |  Data Sheet |  Negotiable |  | ||||||||||||
|  |  L6560AD013TR |  STMicroelectronics |  Switching Converters, Regulators & Controllers Wide Input Voltage |  Data Sheet |  Negotiable |  | ||||||||||||
|  |  L6560D |  STMicroelectronics |  Switching Converters, Regulators & Controllers Wide Input Voltage |  Data Sheet |  Negotiable |  | ||||||||||||
|  |  L6560D013TR |  STMicroelectronics |  Switching Converters, Regulators & Controllers Wide Input Voltage |  Data Sheet |  Negotiable |  | ||||||||||||
 (China (Mainland))
 (China (Mainland)) 
                         
                        
 
                                    




