Product Summary
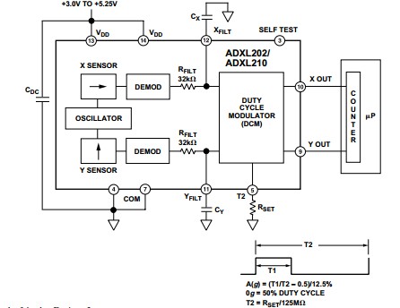
The ADXL202JQC is a low cost dual axis accelerometer with digital output. The outputs are digital signals whose duty cycles (ratio of pulsewidth to period) are proportional to the acceleration in each of the 2 sensitive axes. These outputs may be measured directly with a microprocessor counter, requiring no A/D converter or glue logic.
Parametrics
ADXL202JQC absolute maximum ratings: (1)acceleration: 1000g; (2)output short circuit duration: indefinite; (3)operating temperature: -55 to 125℃; (4)storage temperature: -65 to 150℃.
Features
ADXL202JQC features: (1)2-Axis Acceleration Sensor on a Single IC Chip; (2)Measures Static Acceleration as Well as Dynamic Acceleration; (3)Duty Cycle Output with User Adjustable Period; (4)Low Power <0.6 mA; (5)Faster Response than Electrolytic, Mercury or Thermal; (6)Tilt Sensors.
Diagrams

| Image | Part No | Mfg | Description |  | Pricing (USD) | Quantity | ||||
|---|---|---|---|---|---|---|---|---|---|---|
|  |  ADXL202JQC-1 |  Analog Devices Inc. |  IC ACCELEROMETER LP 14-CERPAK |  Data Sheet |  Negotiable |  | ||||
|  |  ADXL202JQC-1-REEL |  Analog Devices Inc. |  IC ACCELER DUAL-AX 2.0G 14SOIC |  Data Sheet |  Negotiable |  | ||||
 (China (Mainland))
 (China (Mainland)) 
                         
                        
 
                                    




