Product Summary
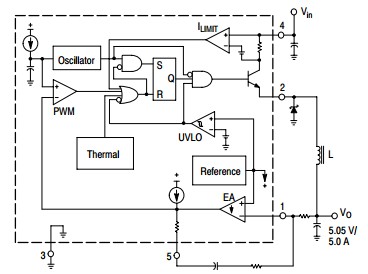
The MC33167TVG is a 5A step-up/down/inverting switching regulator. This series was specifically designed to be incorporated in step-down and voltage-inverting configurations with a minimum number of external components and can also be used cost effectively in step-up applications.
Parametrics
MC33167TVG absolute maximum ratings: (1)Power supply input voltage: 40V; (2)switch output voltage range: -2 to VinV; (3)voltage feedback and compensation input voltage range: -1 to 7V; (4)power dissipation: 65℃/W; (5)operating junction temperature: 150℃.
Features
MC33167TVG features: (1)Output Switch Current in Excess of 5.0 A; (2)Fixed Frequency Oscillator (72 kHz) with On−Chip Timing; (3)Provides 5.05 V Output without External Resistor Divider; (4)Precision 2% Reference; (5)0% to 95% Output Duty Cycle; (6)Cycle−by−Cycle Current Limiting.
Diagrams

| Image | Part No | Mfg | Description |  | Pricing (USD) | Quantity | ||||||||||||
|---|---|---|---|---|---|---|---|---|---|---|---|---|---|---|---|---|---|---|
|  |  MC33167TVG |  ON Semiconductor |  Switching Converters, Regulators & Controllers 40V 5A Buck/Boost/Inverting |  Data Sheet |  
 |  | ||||||||||||
| Image | Part No | Mfg | Description |  | Pricing (USD) | Quantity | ||||||||||||
|  |  MC3302/4 |  Other |  |  Data Sheet |  Negotiable |  | ||||||||||||
|  |  MC33023 |  Other |  |  Data Sheet |  Negotiable |  | ||||||||||||
|  |  MC33023DW |  ON Semiconductor |  Current Mode PWM Controllers Single Ended Voltage |  Data Sheet |  Negotiable |  | ||||||||||||
|  |  MC33023DWG |  ON Semiconductor |  Current Mode PWM Controllers Single Ended Voltage or Current Mode PWM |  Data Sheet |  
 |  | ||||||||||||
|  |  MC33023DWR2 |  ON Semiconductor |  Current Mode PWM Controllers Single Ended Voltage |  Data Sheet |  Negotiable |  | ||||||||||||
|  |  MC33023DWR2G |  ON Semiconductor |  Current Mode PWM Controllers Single Ended Voltage or Current Mode PWM |  Data Sheet |  
 |  | ||||||||||||
 (China (Mainland))
 (China (Mainland)) 
                         
                        
 
                                    




