Product Summary
The TS912AIDT is a rail-to-rail CMOS dual operational amplifier. This product offers a broad supply voltage operating range from 2.7V to 16V and supply current of only 200μA/amp (VCC = 3V). Source and sink output current capability is typically 40mA (at VCC = 3V), fixed by an internal limitation circuit.
Parametrics
TS912AIDT absolute maximum ratings: (1)Supply voltage: 18V; (2)differential input voltage: ±18V; (3)input voltage: -0.3 to 18V; (4)current on inputs: ±50mA; (5)current on outputs: ±130mA; (6)maximum junction temperature: 150℃; (7)thermal resistance junction to case: 41℃/W.
Features
TS912AIDT features: (1)Rail-to-rail input and output voltage ranges; (2)Single (or dual) supply operation from 2.7V to 16V; (3)Extremely low input bias current: 1pA typ; (4)Low input offset voltage: 2mV max; (5)Specified for 600Ω and 100Ω loads.
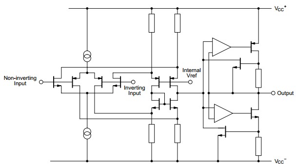
Diagrams

| Image | Part No | Mfg | Description |  | Pricing (USD) | Quantity | ||||||||||||||||||
|---|---|---|---|---|---|---|---|---|---|---|---|---|---|---|---|---|---|---|---|---|---|---|---|---|
|  |  TS912AIDT |  STMicroelectronics |  Operational Amplifiers - Op Amps Dual Rail-to-Rail 3V |  Data Sheet |  
 |  | ||||||||||||||||||
| Image | Part No | Mfg | Description |  | Pricing (USD) | Quantity | ||||||||||||||||||
|  |  TS912 |  Other |  |  Data Sheet |  Negotiable |  | ||||||||||||||||||
|  |  TS912AID |  STMicroelectronics |  Operational Amplifiers - Op Amps Dual Rail-to-Rail 3V |  Data Sheet |  
 |  | ||||||||||||||||||
|  |  TS912AIDT |  STMicroelectronics |  Operational Amplifiers - Op Amps Dual Rail-to-Rail 3V |  Data Sheet |  
 |  | ||||||||||||||||||
|  |  TS912AIN |  STMicroelectronics |  Operational Amplifiers - Op Amps Dual Rail-to-Rail 3V |  Data Sheet |  
 |  | ||||||||||||||||||
|  |  TS912AIYDT |  |  IC OP AMP R-R CMOS 8SOIC |  Data Sheet |  
 |  | ||||||||||||||||||
|  |  TS912BID |  STMicroelectronics |  Operational Amplifiers - Op Amps Dual Rail-to-Rail 3V |  Data Sheet |  
 |  | ||||||||||||||||||
 (China (Mainland))
 (China (Mainland)) 
                         
                        
 
                                    




